Spring框架IoC核心详解 计算机java编程 发布时间 0639 科技领域创作者 IoC思想 首先想说说IoC(Inversion of Control,控制倒转)。这是spring的核心,贯穿始终。所谓IoC,对于spring框架来说,就是由spring来负责控制对象的生命周期和对象间的关系。这是什么意思呢,举个简单的例子,我们是如何找Int LOWEST_PRECEDENCE = ;Springcorejar spring核心jar springexpressionjar spring表达式 第三方提供的日志jar commonsloggingjar 日志 1 2 接口方式通知:public class LogAfter implements AfterReturningAdvice Schema方式通知: a编写一个普通类 public class LogAfter {} b将该类 通过配置,转为一个"通知" 如果要获取目标对象信息: 注解、schema

Spring事务 02 源码解析 晓风残月的博客
Spring 核心接口
Spring 核心接口-核心概念 Repository Repository 是Spring Data 的核心接口 。 它将domain 类 和 domain 类的ID作为管理参数 。 其他的Repository都继承实现该接口。 在 Spring 解压包的 libs 目录中,包含一个名称为 springtx3213RELEASEjar 的文件,该文件是 Spring 提供的用于事务管理的 JAR 包,其中包括事务管理的三个核心接口:PlatformTransactionManager、TransactionDefinition 和 TransactionStatus。




Spring Boot整合spring Security实现基于rbac的权限控制 轻描淡写 程序员宅基地 程序员宅基地
我们从Spring核心接口的角度谈一下Spring Bean创建的过程,也就是Spring的生命周期 ImportBeanDefinitionRegistrar接口调用registerBeanDefinitions BeanFactoryPostProcessor接口调用postProcessBeanFactory constructor BeanNameAware接口调用setBeanName方法 首先我们通过spring的源码看一下Ordered接口,源码如下: public interface Ordered { int HIGHEST_PRECEDENCE = ;其实从本质上讲,"环境"也是一个"配置",只是这个配置太重要了,也比较特殊,所以作为一个单独的概念来处理。 Environment = Property Profile Spring Boot 中,默认使用的 Environment 的实现类是 StandardServletEnvironment,我们可以通过它的类图了解 Spring Boot 中的 Environment 是如何管理的。 PropertyResolver 接口负责 Property 的获取(通过 key 获得 value),Environment 继承了这个接口
Spring核心系列之Bean的生命周期 Hello,大家好,上一篇Spring系列的文章给大家讲了Spring容器的一些知识,然后讲了核心的WebApplicationContext的初始化,这一节准备给大家讲解Spring 容器中的Bean的生命周期。 这一节我个人觉得还是比较实用的,在实际工作当中经常会核心概念 在Spring Data repository 抽象的接口中心是仓库(Repository)它使得领域类的管理好比领域类的id类型就像一个类型参数,这个接口的行为主要是作为一个标记接库来捕获各种类型工作并帮助你发现接库并扩展它。CrudRepository为所管理的实体类提供复杂的CRUD功能 Spring核心接口是? 展开 我来答 3个回答 #热议# 如何看待网络上某些男性仇女和女性仇男的现象? maxwellnewlife 推荐于 超过19用户采纳过TA的回答 知道答主 回答量: 采纳率: 0% 帮助的人: 0 我也去答题 访问个人页 关注 展开全部 1BeanFactory最基础最核心的接口 重要的实现类有
AspectJExpressionPointcut 的核心功能主要依赖于 aspectj 组件并处理 Pointcut、ClassFilter,、MethodMatcher 接口实现,专门用于处理类和方法的匹配过滤操作。 AopProxy 是代理的抽象对象,它的实现主要是基于 JDK 的代理和 Cglib 代理。/** * Interface to be implemented by beans that need to react once all their * properties have been set by a Spring核心组件分析 Spring总共有十几个组件,但真正核心的只有三个:Core、Context和Bean。 我们将从这三个组件入手来分析Spring。 Spring之中最重要的当属Bean了,Spring实际上就是面向Bean的编程,Bean对于Spring的意义就好比Object对于OOP的意义一样。 那么,三个核心组件之间是如何协同工作的呢? 如果把Bean比作一场演出中的演员,那么Context就




Spring 核心容器 知乎




1 Spring核心容器体系结构 Thinking In Java
Spring有两个核心接口 BeanFactory和 ApplicationContext,ApplicationContext是BeanFactory的子接口。它们代表了Spring容器。 它们代表了Spring容器。 1.BeanFactory orgsrpingframeworkbeans包是设计的核心(架构核心是orgspringframeworkcore),BeanFacotry接口是工厂设计模式的实现,支持多种方式创建和检索对象,也可以管理对象间关系 BeanFactory支持两种对象模型 1 单例 Singleton 2 原型 每次检索创建单独的对象 Bean 工厂的概念是Spring作为IOC容器的基础IOC将处理对象的职责从Spring的形成,最初来自Rod Jahnson所著的一本很有影响力的书籍《Expert OneonOne J2EE Design and Development》,就是在这本书中第一次出现了Spring的一些核心思想,该书出版于02年。另外一本书《Expert OneonOne J2EE Development without EJB》,更进一步阐述了在不使用EJB开发JAVA EE企业级应用的一些设计思想和具体的




Spring核心原理解析 Infoq 写作平台




Spring Boot下的servlet Filter Listener加载流程分析 Alvinjay的博客 Alvinjay Blog
Spring MVC的优点与核心接口_动力节点Java学院整理 更新时间:17年08月30日 作者:赵磊 这篇文章主要介绍了Spring MVC的优点与核心接口,小编觉得挺不错的,现在分享给大家,也给大家做个参考。一起跟随小编过来看看吧 为开发团队选择一款优秀的MVC框架是件难事儿,在众多可行的方案中 以上的 Authentication 接口是 springsecuritycore jar 包中的接口,直接继承自 Principal 类,而 Principal 是位于 javasecurity 包中,由此可知 Authentication 是 spring security 中核心的接口。 Spring 将各层的对象以松耦合的方式组织在 一起,Action 对象无须关心 Service 对象的具体实现,Service 对象无须关心持久层对象的具体实现,各层对象 的调用完全面向接口。当系统需要重构时,代码的改写量将大大减少。 上面所说的一切都得宜于 Spring 的核心机制,依赖注入。依赖注入让




手把手教你看spring 源码 技术圈



Spring接口版本 西瓜视频搜索
以上就是我们熟悉的MyBatis使用代码了,一个Mapper接口对应的就有一个XML文件。 数据库 Spring相关核心概念粗略回顾 FactoryBean接口 是一种特殊的SpringBean,对应的真实实例是FactoryBean接口中getObject()方法的返回值,用于自定义复杂的Bean生成。 缓存 FactoryBean类型的 当然,使用该方案,需要引入 Apache HttpClient 的依赖。 最终效果,完美! 在 Spring Boot 中所使用的差异 也有学员问到,为啥我在"基于Spring Cloud的微服务实战"课程中,没有同样也是使用 RestTemplate, 调用同样的接口,为啥没有出现乱码的问题? 其实,细心的学员应该发现,在课程中,我们同样也是 spring 核心接口、类的介绍 1 ApplicationContext spring应用上下文,可以管理spring环境,文件资源解析,国际化等等 继承关系如下图 2ConfigurationClassPostProcessor 配置类处理器主要帮助spring处理器java配置类,以及java配置类中bean的注册 继承关系如下图 3ClasspathBeanDefinitionScanner




第五章spring的事务管理 简书




Spring 核心容器类图 Ginny 19的博客 Csdn博客 Spring类图
Spring核心接口之Ordered 挨呀小黄 发布于 一、Ordered接口介绍 Spring中提供了一个Ordered接口。 从单词意思就知道Ordered接口的作用就是用来排序的。 Spring框架是一个大量使用策略设计模式的框架,这意味着有很多相同接口的实现类,那么必定会有优先级的问题。 于是Spring就提供了Ordered这个接口,来处理相同接口实现类的优先级问题。 二、Ordered接口31 核心概念 Spring Data库的核心接口是Repository。它使用domain类去管理,domain类中的id类型作为类型参数。这个接口主要作为一个标记接口,依靠具体的类型运作并帮助您发现接口,CrudRepository 提供丰富的CRUD功能去管理实体类。 例 3本视频为极客时间出品的课程——小马哥讲Spring核心编程思想其中一讲内容,主要内容是11 Spring核心价值:我们能从Spring Framework中学到哪些经验和教训呢?



基于wxjava和spring Boot 构建演示微信支付后端接口使用方法 Java Java语言基础源码下载 实例吧




Spring事务管理 大艺术家 Sn
Aware 接口为 Spring 容器的核心接口,是一个具有标识作用的超级接口,实现了该接口的 bean 是具有被 Spring 容器通知的能力,通知的方式是采 用户Int LOWEST_PRECEDENCE = ; spring的常用接口与核心接口? ⋅ 主备机房分布式部署如何解决? ⋅ jboss7 部署 spring305struts231hiberbate 出错,求解决! 因小弟刚学spring不久,也做了不少的spring例子。 现在很想了解spring所有的接口! 我觉得这样才能把spring更灵活的运用,希望大虾们指点




Spring 源码分析之importselector 工作原理 张振伟的博客




字节跳动java高级工程师 Java发邮件功能
} 复制代码 从上述代码中,我们可以看到ordered接口的实现是非常简单的。 有一个最高的优先级和一个最低的优先级,还提供了一个获得当前实现类的order数值的方法Spring核心接口之InitializingBean InitializingBean接口为bean提供了属性初始化后的处理方法,它只包括afterPropertiesSet方法,凡是继承该接口的类,在bean的属性初始化后都会执行该方法。 package orgspringframeworkbeansfactory;Spring的形成,最初来自Rod Jahnson所著的一本很有影响力的书籍《Expert OneonOne J2EE Design and Development》,就是在这本书中第一次出现了Spring的一些核心思想,该书出版于02年。另外一本书《Expert OneonOne J2EE Development without EJB》,更进一步阐述了在不使用EJB开发JAVA EE企业级应用的一些设计思想和具体的




Spring核心面试考点 程序员面试之道的博客 Csdn博客 Spring面试考点




如何仅用300行代码完成spring基本框架 Java Framework 源码 编程 网易订阅
Spring的官方下载网址是:http//wwwspringsourceorg/download (本文使用是的Spring 305版本) 二、核心类与接口: 先来了解一下,几个重要的接口与类。现在不知道他们是干什么的没关系,先混个脸熟,为以后认识他们打个基础。 DispatcherServlet 前置控制器 ordered接口的正式介绍 首先我们通过spring的源码看一下Ordered接口,源码如下: public interface Ordered { int HIGHEST_PRECEDENCE = ;在 Spring 解压包的 libs 目录中,包含一个名称为 springtx3213RELEASEjar 的文件,该文件是 Spring 提供的用于事务管理的 JAR 包,其中包括事务管理的三个核心接口:PlatformTransactionManager、TransactionDefinition 和 TransactionStatus。



探索springboot 一起看看spring核心源码之beanfactory 七 K码农



Spring中ioc两种接口和两种依赖注入方式的比较 Java知音 程序员宅基地 程序员宅基地
UserDetails 是 Spring Security 中一个核心的接口。其中定义了一些可以获取用户名、密码、权限等与认证相关的信息的方法。Spring Security 内部使用的 UserDetails 实现类大都是内置的 User 类,我们如果要使用 UserDetails 时也可以直接使用该类。在 Spring Security 内部很多地方需要使用用户信息的时候基本上都是使用的 UserDetails,比如在登录认证的时候。登录认证的时候 Spring Core 组件作为 Spring 的核心组件,他其中包含了很多的关键类,其中一个重要组成部分就是定义了资源的访问方式。这种把所有资源都抽象成一个接口的方式很值得在以后的设计中拿来学习。下面就重要看一下这个部分在 Spring 的作用。 Spring 的钩子接口就介绍到这,值得注意的是,Spring 的许多核心功能也是通过其内置的钩子接口来实现的,特别是一些核心注解,如:@Component 和 @Bean 的实现,这些都会在后面的




Spring 核心类介绍 简书




分享 Java Ee之第5章spring的事务管理 1024toyou Com
Spring核心概念IoCIoC(Inversation of Control,控制反转)是实现SOLID原则中的依赖倒置原则(Dependency Inversion Principle)的一个思路,即将对象的初始化、对象的销毁等交给容器来管理。使用IoC有如下好处:方便管理对象之间复杂的依赖关系便于进行单元测试,方便切换Mock组件便于进行AOP操作,对业务侵入性小DIDI(Dependenc 三个事务管理核心API简介 Spring提供了三个主要的API来管理事务 1 PlatformTransactionManager 平台事务管理器,它是事务的核心接口,主要方法如下 * void commit(TransactionStatus status) 提交事务 * TransactionStatus getTrans Spring核心接口之Ordered 一、Ordered接口介绍 Spring中提供了一个Ordered接口。从单词意思就知道Ordered接口的作用就是用来排序的。 Spring框架是一个大量使用策略设计模式的框架,这意味着有很多相同接口的实现类,那么必定会有优先级的问题。于是Spring就提供了Ordered这个接口,来处理相同接口实现类的优先级问题。



Springboot系列 Spring Data Jpa 十二 海晨忆的博客




142 面试题精选 极客时间
手写实现Spring核心功能 Contribute to jinzzzzz/springdemo development by creating an account on GitHub



一 Springboot源码解析 启动过程refresh 方法详解 Y的博客 Csdn博客



Spring两大核心接口 搜狗搜索



Spring Cacheable Redis异常不影响正常业务方案 猿笔记




轻量级应用spring 特性 枕边书



Spring Ioc继承体系概述




Spring Framework核心对象分析 技术人生 Csdn博客 Spring核心对象



学习spring Data Jpa 六 05 Spring Data Commons中的repository 上地信息 Shangdixinxi Com




源码分析 手写mybait Spring核心功能 干货好文一次学会工厂bean 类代理 Bean注册的使用 Bugstack虫洞栈




Spring核心类 Aotudeman 博客园



阿里资深架构师讲解最 细 的spring源码 附赠讲课资料和源码 哔哩哔哩 つロ干杯 Bilibili



Spring声明式事务管理之二 核心接口api Segmentfault 思否




Spring Mvc 入门教程 慕课教程 慕课网 Spring Mvc 入门教程相关知识




38 死磕spring 第三十八篇ioc 之beandefinition 注册机 Beandefinitionregistry Java极客技术学习



Spring两大核心接口 搜狗搜索




Spring的核心接口 Palapala 博客园



史上最全spring Boot实战文档 吃透这些 面试干掉80 对手 码农家园




一文带你了解spring核心接口ordered的实现及应用 知乎



Dubbo Spring Cloud 服务调用的新选择 博文视点




Spring事务概述 技术圈




Spring核心原理解析 Infoq 写作平台



19年spring核心知识点整理 看看你掌握了多少




Spring企业级程序设计 第4章spring持久化层和事务管理




Spring Security 一 Architecture Overview 徐靖峰 个人博客




Spring Core 简书




Spring核心系列之bean的生命周期一文徹底搞懂 每日頭條




吃透springboot2 X核心技术 1 七色花 开源 Mdeditor



Spring中核心的概念 时光钟摆 Csdn博客



零基础带你看spring源码 Ioc控制反转 Zack S Blog




Spring Boot 核心接口之envirnoment 知乎



Spring核心系列之applicationcontext




Spring的核心思想 总结得非常好 Java技术栈 51cto博客




第4 章spring 核心本章重点理解spring Ioc 的原理掌握spring Ioc 的配置理解spring Aop 的原理掌握spring Aop 的配置本章目标理解spring Ioc 的原理掌握




Spring Ioc 核心流程分析 Han Shan Chang 博客园




Spring中的beanname 简书



Springboot系列 Spring Data Jpa 十二 海晨忆的博客




Spring 核心 2 Aop的实现 程序员大本营




Spring事务管理的三个核心接口 码农家园




Ribbon 3 Spring Cloud生态中对负载均衡loadbalancer标准规范 码农家园



Spring的核心




Spring核心组件详解 Bean Context Core 知乎




Beanfactory的实现类 Spring核心接口和类的介绍 橙市的博客 Csdn博客



Spring中常用的那些接口 Segmentfault 思否




Spring核心ioc容器初体验 上 简书




Spring 建立简单的示例 野码网




3 Spring扩展接口对接第三方框架原理剖析 Youtube




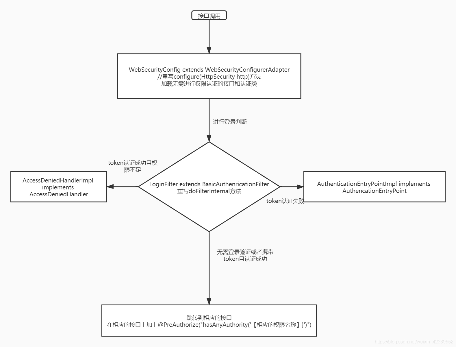
Spring Boot整合spring Security实现基于rbac的权限控制 轻描淡写 程序员宅基地 程序员宅基地




Spring事务 02 源码解析 晓风残月的博客



Spring详解 一篇文章让你弄懂spring事物管理 华为云




Spring Boot的进阶和高级 Java天堂




Spring核心原理解析 Infoq 写作平台




Spring源码阅读 Xmlbeanfactory的继承结构 Gorden5566




Spring核心技术详解 一 知乎




分享一本springboot微服务项目实战 包含完整微服务项目实战内容 写不动代码的阿里程序员 51cto博客




深入spring源码一之核心类 接口关系图 1 赤子说 博客园



源码解析 通过探究autowried注解在spring中的实现原理 对bean生命周期的探究 Segmentfault 思否




Spring Cloud之feign原理剖析 易学编程网



分享 啃完这些spring知识点 我竟吊打了阿里面试官 附面经 笔记 1024toyou Com



盘一盘spring 核心技术之依赖注入 原力计划 Car




Spring详解 一篇文章让你弄懂spring事物管理 Java知音



Spring核心原理 西瓜视频搜索



来自读者的面试题 谈谈spring用到了哪些设计模式 开发者头条



Spring Framework Ioc和aop简介 四月君的小屋



Spring Aop核心类解析 这是最全的一篇了 冰 河 Mdeditor




Spring 源码分析 三 容器核心类 系列文章基于spring 5 0 Spring Xml 源代码 类图 网易订阅




Spring Ioc容器核心类继承图 时间朋友 博客园




Springdata Jpa的五大核心接口有哪些 百度经验



Github Csthink Spring Tx Spring 事务相关的学习




Spring Boot 之缓存 技术交流 Springboot中文社区




Spring 核心接口 类的介绍 Rottenmu的博客 Csdn博客



我是如何学习spring Ioc的 Strongdp




Spring核心接口之ordered 知乎




Spring Boot2 0实战中间件redisson与典型的应用场景 龙果博客 It技术文章 龙果学院博客



Spring事务 Rorschach Hong




Spring Ioc容器的核心接口设计 程序员大本营




Spring核心原理解析 知乎




Spring源码解读 Beanfactory系列




02 内容综述 极客时间




Spring 核心思想 程序员大本营




Spring核心组件分析 每日头条




阿銳分享spring依賴注入 每日頭條
0 件のコメント:
コメントを投稿